欢迎访问开云(中国)化工官方网站!
中文版
|
English
返回首页
导航菜单
关于开云(中国)
公司简介
领导致辞
资质荣誉
组织机构
管理团队
装置掠影
集团企业
安徽开云(中国)天泉塑业有限公司
界首开云(中国)化工有限责任公司
阜阳开云(中国)制气有限责任公司
阜阳开云(中国)机械有限责任公司
安徽普惠生态农业科技有限公司
上海宜景国际贸易有限公司
公司动态
行业动态
网站公告
产品中心
产品展厅
研发团队
专有技术
营销网络
农化服务
企业文化
理念宗旨
每月之星
安全生产
环境保护
员工活动
加入开云(中国)
人才理念
用人机制
人才招聘
联系我们
联系方式
在线留言
公司动态
行业动态
网站公告
网站公告
首页
>
> 网站公告
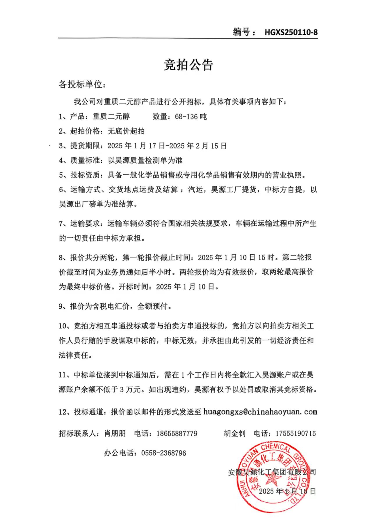
化工销售重质二元醇销售招标公告
来源:化工销售 发布时间:2025-01-10 阅读次数:1359次
上一条:
化工销售甲苯销售招标公告
下一条:
化工销售PIA采购招标公告
返回顶部
米兰网页版
|
milan米兰(中国)体育官方网站
|
华亿集团
|
开云电子网页版
|
开云官方网站中国有限公司
|
开云网页版
|
华体育网页版登录入口-华体育(中国)
|
开云中国有限公司官网
|
开云网页版
|